2019-12-03 05:02:00 浙江在线 记者 曾艺 通讯员 费彪 虞倩

浙江在线-杭州频道12月3日讯(浙江在线记者 曾艺 通讯员 费彪 虞倩)经过2个多月的报名、初赛、复赛,12月3日,2019首届中国工业互联网大赛在余杭临平新城圆满收官。
今天的闭幕式上,大咖云集,来自政府、企业界的400多名嘉宾出席。中国工程院院士倪光南、阿里巴巴集团副总裁刘松、浙江春风动力股份有限公司常务副总经理高青等嘉宾做了精彩的主题演讲。
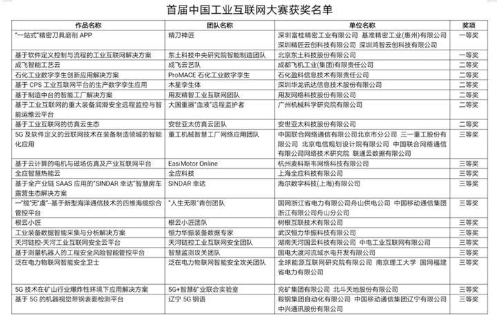
本次大赛共有20个项目分获一、二、三等奖及优秀组织奖等奖项。其中,富士康精刀神匠团队的“一站式”精密刀具磨削App、东土科技中央研究院智能制造团队的基于软件定义控制与流程的工业互联网解决方案,荣获本次大赛一等奖。
“产业基础高级化是中国制造进入价值链高端的关键所在。”中国工程院院士倪光南在演讲中说道。例如“一站式”精密刀具磨削App,利用多元异构数据采集实现刀具自动化智能设计、智能生产,大大减少生产材料损耗,实现绿色循环利用。
据了解,中国工业互联网大赛旨在通过大赛的举办,助推突破产业发展中的关键障碍、激发人才活力、挖掘优秀企业和产品等目的,同时,该赛事将长期举办,打造成中国“工业互联网大赛”第一品牌。

超5000人参赛
80%团队为领域内专业服务商
2019首届中国工业互联网大赛由工业和信息化部、浙江省人民政府指导,中国工业互联网大赛组委会主办,国家工业信息安全发展研究中心、浙江省经济和信息化厅、杭州市人民政府等承办,杭州市余杭区人民政府等协办,杭州临平新城管委会特别支持,于10月19日第六届世界互联网大会开幕前,在乌镇开赛。
首届中国工业互联网大赛聚焦工业互联网可解决、能解决、应解决的关键短板问题,旨在推动社会各界攻坚克难,突破工业互联网规模化发展公认痛点和难点,自9月份开赛以来,吸引了众多社会企业和团队的广泛参与,参赛人数达5134人,参赛团队达896支,提交作品1009个,覆盖了工业互联网网络、平台、安全、工业APP、新模式等众多应用场景。
在复赛作品公开线上投票环节,投票数达到635万,创工业互联网国内赛事新高。
本次大赛有超过80%的参赛队伍来自工业互联网领域专业服务商,既有中央企业、大型制造企业等龙头企业,也有不少初创团队。此外,大赛设立一、二、三等奖及单项奖共500万奖金池,并提供政策支持、落地扶持、资本对接、产业对接等服务。
同时,东道主临平新城还分别组织参赛团队和评审专家参观临平新城特色小镇,实地考察产业发展和营商环境,实地调研工业互联网重点企业。
这些赛场外活动的开展,有效促进了工业互联网产业和优秀项目之间的交流,推动了优秀项目的落地和实施。

12月2日比赛现场
抢抓长三角一体化发展机遇
余杭构建工业互联网新生态体系
作为活动东道主,临平新城地处杭州接轨大上海融入长三角天然桥头堡,目标打造数字经济新高地、科创发展集聚地、时尚发展策源地。
今年夏天,一个崭新的工业互联网小镇出现在临平新城核心区,规划建筑面积80余万平方米,首期启动30万平方米,将集聚5G技术、信息软件、工业APP、人工智能、云计算、大数据、物联网等领域的服务商,打造面向长三角地区的工业互联网产业集聚区。

基于长三角一体化战略的不断深化,工业互联网小镇立足余杭实体经济数字化基础,牵引制造业朝着智能化的方向跃进,让余杭成为长三角地区打造“新制造”模式的策源地和输出地。
伴随着中国(杭州)工业互联网小镇的落成,阿supET工业互联网创新中心、中国工业互联网研究院浙江分院“两大引擎”先后落地,已入驻生态链企业30家,3年计划实现全行业链上百家服务商入驻,建成8个覆盖全行业的行业级工业互联网平台,承接杭嘉湖绍地区,辐射带动江苏、上海等整个长三角区域的制造业发展。
【浙江新闻+】
获奖名单:

点击放大查看